Перейти к содержанию
Форум химиков на XuMuK.ru.

Как составить полуреакции в нейтральной среде?


Westar95

Рекомендуемые сообщения

🚑 Решение задач, контроши, рефераты, курсовые и другое! Онлайн сервис помощи учащимся. Цены в 2-3 раза ниже! 200 руб. на 1-й заказ по коду vsesdal143982

Всем здравушки. Очень нужна помощь с полуреакцией:

Нужна помощь, главным образом, с пунктом  "В", с самим электронно-ионным уравнением для окислителя и восстановителя соответственно. Со всем остальным, думаю, смогу разобраться самостоятельно, хоть и не без огромного затрата времени. Но вот с полуреакцией самой что писать понятия нет, с нейтральной средой не сталкивался, что там нужно добавлять к окислителю и восстановителю (OH- H+ или вообще H2O) с разных концов полуреакции понять не могу. Прошу просто написать саму полуреакцию. Хотя и отказываться от дальнейшей помощи по заданию тоже вряд ли буду, хотя бы для того, что бы себя проверить)
image.png.2781d456661ca02be6a1683411544ce6.png

 

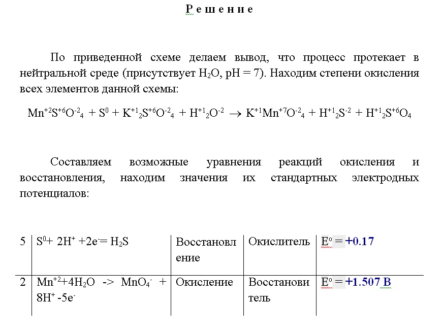
Я склоняюсь, что тут будет так: 

 S(0) + 2H(+) +2e -> H2S (0)
Mn(+2) + 4H2O -5e -> MnO4(-) + 8H(+)
 
Но не знаю, прав ли я и как это проверить
Изменено пользователем Westar95
Ссылка на комментарий
5 минут назад, aversun сказал:

Эта реакция идет в другую сторону.

KMnO4 + H2S + H2SO4 → K2SO4 + MnSO4 + S + H2O

 

Я тоже об этом думал, но препод универа дал именно так и вот как быть. Спорить с ним?)

Ссылка на комментарий

Господа. Возился часа два. Вроде на все пункты задачи ответил. Кому не лень, просто проверьте как и сколько сможете. Любым замечаниям буду рад:  5tl37lAIrgo.jpgYk1Tj6cOz48.jpg75FxIpqzxH0.jpg

2 часа назад, aversun сказал:

Эта реакция идет в другую сторону.

KMnO4 + H2S + H2SO4 → K2SO4 + MnSO4 + S + H2O

 

Согласно энергии Гиббса (и не только), реакция всё-таки должна протекать в обратную сторону. Спасибо)

8 минут назад, Сквозняк сказал:

откуда сера; почему сульфат, а не сульфидкислота только для среды?

Это не важно. Всё равно реакция обратная подразумевается как действительная

Ссылка на комментарий
37 минут назад, Westar95 сказал:

Господа. Возился часа два. Вроде на все пункты задачи ответил. Кому не лень, просто проверьте как и сколько сможете. Любым замечаниям буду рад:  

Согласно энергии Гиббса (и не только), реакция всё-таки должна протекать в обратную сторону. Спасибо)

Ну, это спор не о чем, реакция протекает так, как я написал

Потенциал Mn2+/MnO4- = +1.51, а у So/S2- всего лишь -0.48, т.е. окислитель она никакой, а вот восстановитель хороший. Именно по этому перманганат легко окисляет S2- до So, а вот в обратную сторону, ну ни как, даже если очень хочется. Да и в сети примеров таких навалом

https://www.google.com/search?q=KMnO4+%2B+H2S+%2B+H2SO4+→+K2SO4+%2B+MnSO4+%2B+S+%2B+H2O&rlz=1C1GGRV_ruRU761RU761&oq=KMnO4+%2B+H2S+%2B+H2SO4+→+K2SO4+%2B+MnSO4+%2B+S+%2B+H2O&aqs=chrome..69i57j0.1010j0j1&sourceid=chrome&ie=UTF-8

 

Изменено пользователем aversun
Ссылка на комментарий
5 минут назад, aversun сказал:

а у So/S2- всего лишь -0.48, т.е. окислитель она никакой, а вот восстановитель хороший. 

Разве потенциал  So/Sне 0,17в? Хотя я видел в каких-то источниках, что там и 0,13 бывает. Хз

7 минут назад, aversun сказал:

Ну, это спор не о чем, реакция протекает так, как я написал

Так я и не пытался спорить. Я же сам в этом и убедился во время вычислений, которые представил в скринах ) 

Ссылка на комментарий
5 минут назад, Westar95 сказал:

Разве потенциал  So/Sне 0,17в? Хотя я видел в каких-то источниках, что там и 0,13 бывает. Хз

Так я и не пытался спорить. Я же сам в этом и убедился во время вычислений, которые представил в скринах ) 

+0,14 это So/H2S, но это ни как не меняет сути, с таки потенциалом это хороший восстановитель, но ни как не окислитель.

Так что же приводите мой пример реакции, а потом пишите

48 минут назад, Westar95 сказал:

Согласно энергии Гиббса (и не только), реакция всё-таки должна протекать в обратную сторону. Спасибо)

 

 

Изменено пользователем aversun
  • Like 1
Ссылка на комментарий

Для публикации сообщений создайте учётную запись или авторизуйтесь

Вы должны быть пользователем, чтобы оставить комментарий

Создать аккаунт

Зарегистрируйте новый аккаунт в нашем сообществе. Это очень просто!

Регистрация нового пользователя

Войти

Уже есть аккаунт? Войти в систему.

Войти
  • Последние посетители   0 пользователей онлайн

    • Ни одного зарегистрированного пользователя не просматривает данную страницу
×
×
  • Создать...

Важная информация

Мы разместили cookie-файлы на ваше устройство, чтобы помочь сделать этот сайт лучше. Вы можете изменить свои настройки cookie-файлов, или продолжить без изменения настроек.