Перейти к содержанию
Форум химиков на XuMuK.ru.

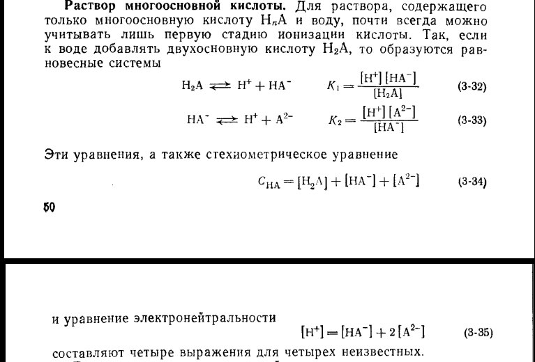
Расчёт pH раствора двухосновной кислоты с близкими константами ионизации


Рекомендуемые сообщения

🚑 Решение задач, контроши, рефераты, курсовые и другое! Онлайн сервис помощи учащимся. Цены в 2-3 раза ниже! 200 руб. на 1-й заказ по коду vsesdal143982
Рассчитать pH раствора молибденовой килоты (C=1*10-3 моль/л)
 
Сказано решать методом последовательных приближений. В книге "Химический анализ" (Лайтинен, Харрис) приводится этот алгоритм. В принципе почти разобрался. Непонятно одно: что за уравнение электронейтральности, откуда и по какому принципу оно составлено?


XFthG54yOpc.jpgsmaLRGTKOAM.jpg

хеелп


Вопрос отпал. Нашёл ответ в "Основы аналитической химии. Книга 1" под редакцией Ю.А. Золотова

Изменено пользователем ARMAGEDON_MINOR
Ссылка на комментарий

Для публикации сообщений создайте учётную запись или авторизуйтесь

Вы должны быть пользователем, чтобы оставить комментарий

Создать аккаунт

Зарегистрируйте новый аккаунт в нашем сообществе. Это очень просто!

Регистрация нового пользователя

Войти

Уже есть аккаунт? Войти в систему.

Войти
  • Последние посетители   0 пользователей онлайн

    • Ни одного зарегистрированного пользователя не просматривает данную страницу
×
×
  • Создать...

Важная информация

Мы разместили cookie-файлы на ваше устройство, чтобы помочь сделать этот сайт лучше. Вы можете изменить свои настройки cookie-файлов, или продолжить без изменения настроек.