Перейти к содержанию
Форум химиков на XuMuK.ru.

Расчет МО молекулы водорода вручную


Рекомендуемые сообщения

🚑 Решение задач, контроши, рефераты, курсовые и другое! Онлайн сервис помощи учащимся. Цены в 2-3 раза ниже! 200 руб. на 1-й заказ по коду vsesdal143982

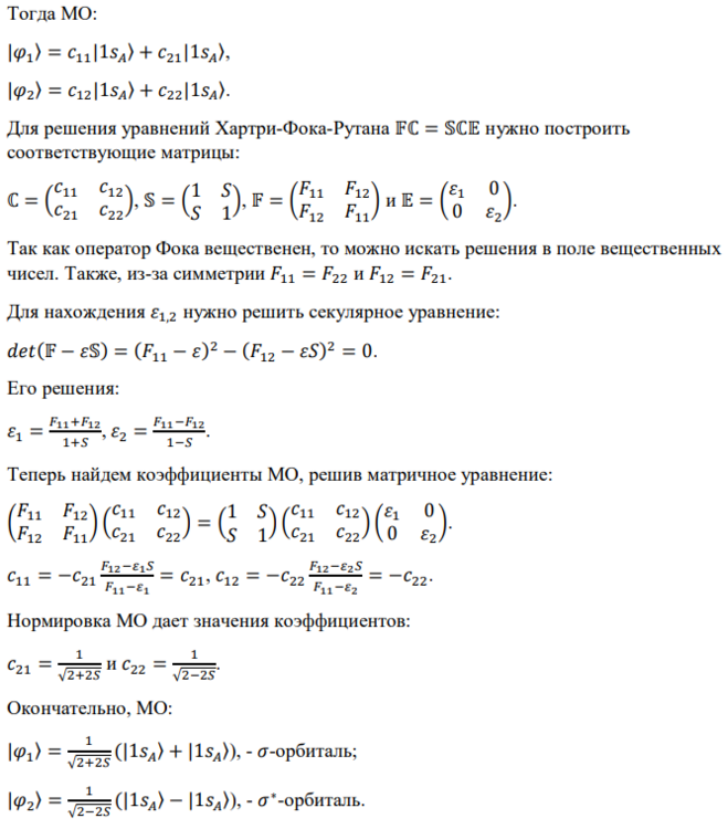
На курсе квантовой химии мы получали вид МО водорода при помощи ур-я Хартри-Фока.

image.thumb.png.95ba5ea976c92b848d012461937d84eb.png

Однако мне совершенно неясно, как из этого можно получить энергию МО водорода. Подскажите, пожалуйста, как это вручную посчитать. Было бы идеально, если бы еще пример расчета скинули.

Ссылка на комментарий

Для публикации сообщений создайте учётную запись или авторизуйтесь

Вы должны быть пользователем, чтобы оставить комментарий

Создать аккаунт

Зарегистрируйте новый аккаунт в нашем сообществе. Это очень просто!

Регистрация нового пользователя

Войти

Уже есть аккаунт? Войти в систему.

Войти
  • Последние посетители   0 пользователей онлайн

    • Ни одного зарегистрированного пользователя не просматривает данную страницу
×
×
  • Создать...

Важная информация

Мы разместили cookie-файлы на ваше устройство, чтобы помочь сделать этот сайт лучше. Вы можете изменить свои настройки cookie-файлов, или продолжить без изменения настроек.