Перейти к содержанию
Форум химиков на XuMuK.ru.

Скорость электролиза воды?


Christian

Рекомендуемые сообщения

🚑 Решение задач, контроши, рефераты, курсовые и другое! Онлайн сервис помощи учащимся. Цены в 2-3 раза ниже! 200 руб. на 1-й заказ по коду vsesdal143982
2 часа назад, Леша гальваник сказал:

Видели когда-нибудь сверхкритический флюид?

Ну,так думаю это гомогенная,однородная среда.

Скоро увидим,Бог даст. Электроды бы туда,и водород добыть...

Без потерь на ток.

Ссылка на комментарий
  • 3 месяца спустя...

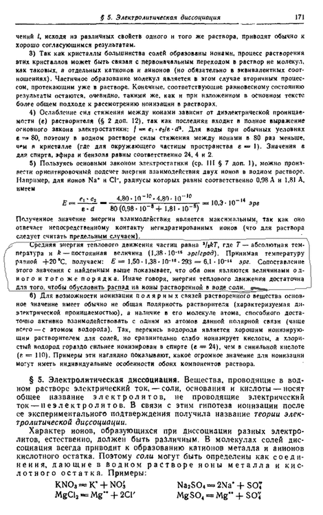
Ну вот оно.:ay: Потерялось на год с лишним,и сегодня было найдено. Это из трехтомника Некрасова.

Это моя отповедь адептам Мееровского разложения воды с помощью разрыва связей высоким (резонансным)напряжением. Обведено мной в рамку. Вода и тем более электролиты уже дисоциированы

от тепла,без всякой приложенной разности потенциалов.А никто мне не верил...

Кстати,ни в каких других учебниках этого нет.

 

з.ы. Подскажите,как перевести страницу в jpg, gif или djvu на английский?

 

2Chemie_Nekrasov1-101-300_0065.GIF

Изменено пользователем главный колбасист
причина: колбасное изделие :)
Ссылка на комментарий
41 минуту назад, главный колбасист сказал:

разложения воды с помощью разрыва связей высоким (резонансным)напряжением. Обведено мной в рамку.

там нет ничего про разложение воды электролизом. а есть про распад на ионы соли растворенной в воде.

где связь?

Ссылка на комментарий

Ну как же... Адепты Стенли Меера  с пеной у рта кричат что сильное электрическое поле в воде! разрывает связь водород-кислород. Да еще и с помощью резонанса.И газы у них,якобы,выделяются не на электродах,а в самой толще воды. Когда им говорю,что электролиты уже диссоциированы ,и источник энергии для этого

тепло,они в меня тапками швыряли.

1 час назад, бродяга_ сказал:

там нет ничего про разложение воды электролизом

Это потом уже надо дотащить ионы до электродов,и разрядить их.Это уже другое... Сперва разорвать.

з.ы. Кстати,по вашей любимой термодинамике,электролит должен охлаждаться.Тепловая энергия тратится на разрыв связи молекулы,а продукты распада ,ионы удаляются из электролизера газами,все время смещая равновесие .

Ссылка на комментарий
  • 1 месяц спустя...

Спорю с адептами Мейера на ихних сайтах.Почему то такая простая мысль раньше не приходила в голову.

Почему обязательно вода должна разлагаться на составляющие резонансным способом в электрическом

поле? Потому что им так хочется ? Почему металлические провода не распыляются сами собой,когда

по ним проходит ток разных частот,в том числе и на частоте ЯМР. Почему в пленочных конденсаторах

тончайшая органическая пленка изолятора находится в сильнейшем электрическом поле.И частоты

в аппаратуре гуляют разные.И что то никто еще не видел чтобы при случайном совпадении частоты

лавсановая пленка вошла в резонанс,и чудесным образом  исчезает, выйдя из конденсатора

углекислым газом и водородом,или чем то там еще.:lol:

При том,что там уж диэлектрик чистейшей воды,и огромное электрическое поле присутствует.

Пока в ответ только невнятное бормотание...

Ссылка на комментарий
35 минут назад, главный колбасист сказал:

Почему металлические провода не распыляются сами собой,когда

по ним проходит ток разных частот,в том числе и на частоте ЯМР.

надо иметь знания для отделения зерен от плевел ложное от истинного.

 

37 минут назад, главный колбасист сказал:

когда

по ним проходит ток разных частот,

тут не частота нужна, а сила тока, ведь порошки так получают в практическом плане...

Ссылка на комментарий
39 минут назад, главный колбасист сказал:

Почему обязательно вода должна разлагаться на составляющие резонансным способом

вхождение в резонанс нагрузки характерно увеличением тока в цепи. проведи практический опыт электролиза воды на резонансной частоте,

дабы зафиксировать увеличение тока.

Ссылка на комментарий
20 минут назад, бродяга_ сказал:

тут не частота нужна, а сила тока, ведь порошки так получают в практическом плане...

Можно тут поподробнее. Я не знаю,как получают порошки.

 

15 минут назад, бродяга_ сказал:

вхождение в резонанс нагрузки характерно увеличением тока в цепи. проведи практический опыт электролиза воды на резонансной частоте,

дабы зафиксировать увеличение тока.

Их уже столько было проведено. Всем бы так.:)

 

31.5MHz.jpg

Ссылка на комментарий

фото возбудителя с выходом на полтинник укв диапазона это ниочем.

нужен всплеск тока на графике частоты.

10 минут назад, главный колбасист сказал:

Можно тут поподробнее. Я не знаю,как получают порошки.

получают и продают...

https://www.google.com/url?sa=t&rct=j&q=&esrc=s&source=web&cd=&cad=rja&uact=8&ved=2ahUKEwj8hu7b6rD1AhXjlYsKHau5A3UQFnoECAQQAQ&url=https%3A%2F%2Fwww.impulse.tom.ru%2Fnanopowders.html&usg=AOvVaw27xml_jJg3KFlf4Ll1vlwz

Ссылка на комментарий

Для публикации сообщений создайте учётную запись или авторизуйтесь

Вы должны быть пользователем, чтобы оставить комментарий

Создать аккаунт

Зарегистрируйте новый аккаунт в нашем сообществе. Это очень просто!

Регистрация нового пользователя

Войти

Уже есть аккаунт? Войти в систему.

Войти
  • Последние посетители   0 пользователей онлайн

    • Ни одного зарегистрированного пользователя не просматривает данную страницу
×
×
  • Создать...

Важная информация

Мы разместили cookie-файлы на ваше устройство, чтобы помочь сделать этот сайт лучше. Вы можете изменить свои настройки cookie-файлов, или продолжить без изменения настроек.